BroadcastChannel
https://channel.gandli.eu.org/
https://channel.gandli.eu.org/
一个轻量级的人脸识别仓库,开箱即用,可用来识别人脸,并分析性别、情绪和年龄等信息。还可以用来判断是真人还是 AI 脸。目前已经有 13.1k star。
github 地址:https://github.com/serengil/deepface
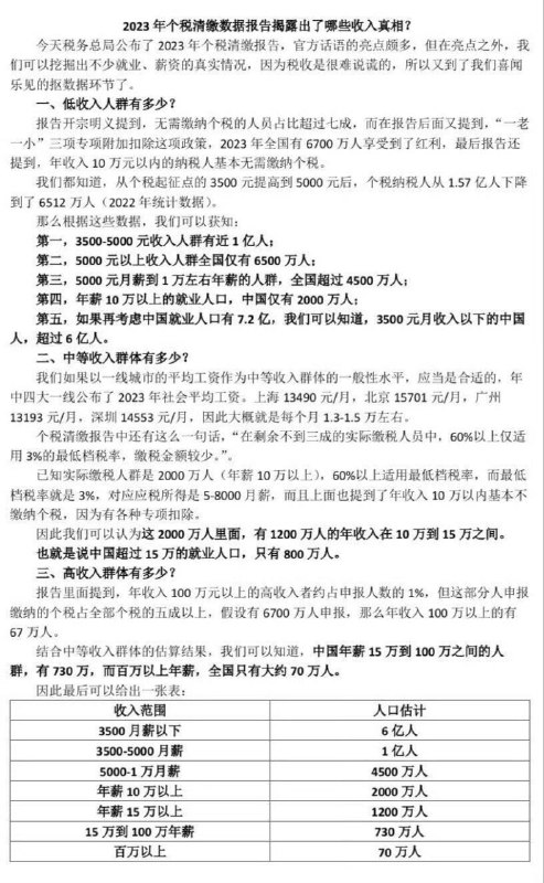
https://x.com/alexu19049062/status/1848201498951557135
github 地址:https://github.com/serengil/deepface
https://x.com/alexu19049062/status/1848201498951557135
习近平讲话:扭住思想根子问题加强讨论辨析,严肃查处官兵身边的腐败问题和不正之风。把部队作战能力搞扎实,有针对性加强新装备、新技能、新战法训练,加强典型行动专攻精练。
10月14日围台军演后,习近平15日视察福建东山岛,16日上午视察厦门自贸区、下午听福建省工作汇报。17日下午参观安徽桐城六尺巷、合肥滨湖科学城,18日上午听安徽省工作汇报。
(新华社)
BBS节目讲到祈福党
https://zh.m.wikipedia.org/wiki/祈福黨
https://zh.m.wikipedia.org/wiki/祈福黨
16款端口扫描工具横向对比测评
https://xz.aliyun.com/t/15753
https://xz.aliyun.com/t/15753
微信开发人员在修改 TLS 时引入了安全漏洞
研究人员称,消息应用巨头微信使用了自定义修改版的 TLS 网络协议,因此引入了安全漏洞。微信使用 MMTLS,这是一种基于 TLS 1.3 的加密协议。开发人员基本上对标准 TLS 进行了调整,但应用程序的加密实现方式“与十亿用户使用的应用程序所期望的加密级别不一致,例如它使用确定性 IV 和缺乏前向保密性。”但更彻底的分析显示,它提供了两层加密,明文内容被包裹在“业务层加密”中,而得到的密文则被包裹在 MMTLS 加密中,密文将通过微信网络发送。这有效缓解了对 MMTLS 缺陷的可能的攻击,但这些缺陷在标准版 TLS 中并不存在。
研究人员表示,只有在中国,开发人员才会逆潮流而行,自行开发加密系统,而且一般来说,这些系统都不如标准 TLS 1.3 或 QUIC 实现有效。
—— The Register
研究人员称,消息应用巨头微信使用了自定义修改版的 TLS 网络协议,因此引入了安全漏洞。微信使用 MMTLS,这是一种基于 TLS 1.3 的加密协议。开发人员基本上对标准 TLS 进行了调整,但应用程序的加密实现方式“与十亿用户使用的应用程序所期望的加密级别不一致,例如它使用确定性 IV 和缺乏前向保密性。”但更彻底的分析显示,它提供了两层加密,明文内容被包裹在“业务层加密”中,而得到的密文则被包裹在 MMTLS 加密中,密文将通过微信网络发送。这有效缓解了对 MMTLS 缺陷的可能的攻击,但这些缺陷在标准版 TLS 中并不存在。
研究人员表示,只有在中国,开发人员才会逆潮流而行,自行开发加密系统,而且一般来说,这些系统都不如标准 TLS 1.3 或 QUIC 实现有效。
—— The Register
朝鲜军队在俄乌边境集体逃亡,俄军展开追捕
据乌克兰军方透露,驻扎在乌克兰边境的朝鲜士兵发生集体逃亡事件,这些士兵是朝鲜近期为支援俄罗斯而派遣的兵力。18名逃兵尚未被抓获,俄军正试图隐瞒此事。此事进一步证明朝鲜不仅通过武器援助,还向俄罗斯派遣了士兵。此前有报道称,朝鲜已派遣1万名士兵支援俄罗斯,包括部署在俄乌边境的空降部队。
来源:朝鲜日报
据乌克兰军方透露,驻扎在乌克兰边境的朝鲜士兵发生集体逃亡事件,这些士兵是朝鲜近期为支援俄罗斯而派遣的兵力。18名逃兵尚未被抓获,俄军正试图隐瞒此事。此事进一步证明朝鲜不仅通过武器援助,还向俄罗斯派遣了士兵。此前有报道称,朝鲜已派遣1万名士兵支援俄罗斯,包括部署在俄乌边境的空降部队。
来源:朝鲜日报
任泽平微信公众号、视频号因违规无法关注
网红经济学家任泽平和东方港湾董事长、私募大佬但斌“隔空互怼”持续数日。10月15日晚,记者发现,任泽平微信公众号“泽平宏观”及关联视频号已显示“该公众号因违规无法关注”和“此账号已被禁止关注”。此外,有消息称任泽平和但斌两人微博疑被禁言。据记者搜索发现,任泽平最后一篇微博定格在10月13日晚22:40,目前已将骂战但斌及所有业绩腰斩相关微博删除;但斌最后一条微博则定格在10月14日上午10:03。
—— 21世纪经济报道
网红经济学家任泽平和东方港湾董事长、私募大佬但斌“隔空互怼”持续数日。10月15日晚,记者发现,任泽平微信公众号“泽平宏观”及关联视频号已显示“该公众号因违规无法关注”和“此账号已被禁止关注”。此外,有消息称任泽平和但斌两人微博疑被禁言。据记者搜索发现,任泽平最后一篇微博定格在10月13日晚22:40,目前已将骂战但斌及所有业绩腰斩相关微博删除;但斌最后一条微博则定格在10月14日上午10:03。
—— 21世纪经济报道
通过社交软件发送敏感的个人信息,例如身份证号、银行卡号、密码等,这时候,有哪些方法保护信息不被滥用 ?
通过社交软件发送敏感的个人信息时,以下方法可以帮助保护信息不被滥用:
### 1. **使用加密工具**:
- **端到端加密**:确保使用支持端到端加密的社交软件,如Signal、WhatsApp等。端到端加密可确保只有聊天双方能够读取信息,即便是软件提供商也无法获取信息。
- **外部加密工具**:可以使用独立的加密工具(如VeraCrypt、GPG)对敏感信息进行加密,然后将加密后的文件或文本发送给对方,确保即使被拦截,信息也是无法解密的。
### 2. **自毁信息**:
- **设置消息自动销毁**:选择支持阅后即焚功能的社交软件,如Telegram的秘密聊天模式、Snapchat等,消息在一段时间后自动销毁,减少信息暴露时间。
- **使用临时密码或链接**:使用类似1Password、LastPass等密码管理工具生成一次性密码或限时链接,在对方使用后自动过期失效。
### 3. **信息分段发送**:
- **分开发送信息**:将敏感信息分成多个部分,分开在不同的时间或通过不同的渠道发送,这样即使某段信息被拦截,完整信息也难以恢复。
### 4. **使用双重验证**:
- 对于密码等敏感信息,确保接收方启用了双重验证或多因素认证,即便密码泄露,攻击者也无法直接访问账户。
### 5. **避免发送明文信息**:
- **避免直接发送明文密码或账户信息**:如果必须发送,建议对信息进行编码或加密处理,例如使用哈希函数或基础的加密算法(如AES)对敏感信息进行加密处理,再发送加密后的数据。
### 6. **限制权限和访问时间**:
- 对于发送的文件或链接,设置权限访问控制和时间限制(如Google Drive或OneDrive中的共享设置),确保只有接收方可以在规定时间内访问,超过时间自动失效。
### 7. **使用密码管理工具分享密码**:
- 密码管理工具(如1Password、LastPass)通常提供安全的共享功能,你可以通过这些工具生成临时的安全链接,接收方可以通过链接查看密码,但链接会在一段时间后自动失效。
### 8. **确保对方环境安全**:
- 在发送敏感信息之前,确保接收方使用的是安全设备,避免在公共Wi-Fi环境下操作,建议接收方启用VPN等安全措施,以防信息在传输中被拦截。
### 9. **水印或标识信息**:
- 如果发送的是文件或图片,可以在文件或图片中加入个人水印或标识,防止敏感信息被二次传播或篡改,并可以追踪信息的泄露源。
通过这些方法可以大大降低敏感信息在社交软件中被滥用的风险。
通过社交软件发送敏感的个人信息时,以下方法可以帮助保护信息不被滥用:
### 1. **使用加密工具**:
- **端到端加密**:确保使用支持端到端加密的社交软件,如Signal、WhatsApp等。端到端加密可确保只有聊天双方能够读取信息,即便是软件提供商也无法获取信息。
- **外部加密工具**:可以使用独立的加密工具(如VeraCrypt、GPG)对敏感信息进行加密,然后将加密后的文件或文本发送给对方,确保即使被拦截,信息也是无法解密的。
### 2. **自毁信息**:
- **设置消息自动销毁**:选择支持阅后即焚功能的社交软件,如Telegram的秘密聊天模式、Snapchat等,消息在一段时间后自动销毁,减少信息暴露时间。
- **使用临时密码或链接**:使用类似1Password、LastPass等密码管理工具生成一次性密码或限时链接,在对方使用后自动过期失效。
### 3. **信息分段发送**:
- **分开发送信息**:将敏感信息分成多个部分,分开在不同的时间或通过不同的渠道发送,这样即使某段信息被拦截,完整信息也难以恢复。
### 4. **使用双重验证**:
- 对于密码等敏感信息,确保接收方启用了双重验证或多因素认证,即便密码泄露,攻击者也无法直接访问账户。
### 5. **避免发送明文信息**:
- **避免直接发送明文密码或账户信息**:如果必须发送,建议对信息进行编码或加密处理,例如使用哈希函数或基础的加密算法(如AES)对敏感信息进行加密处理,再发送加密后的数据。
### 6. **限制权限和访问时间**:
- 对于发送的文件或链接,设置权限访问控制和时间限制(如Google Drive或OneDrive中的共享设置),确保只有接收方可以在规定时间内访问,超过时间自动失效。
### 7. **使用密码管理工具分享密码**:
- 密码管理工具(如1Password、LastPass)通常提供安全的共享功能,你可以通过这些工具生成临时的安全链接,接收方可以通过链接查看密码,但链接会在一段时间后自动失效。
### 8. **确保对方环境安全**:
- 在发送敏感信息之前,确保接收方使用的是安全设备,避免在公共Wi-Fi环境下操作,建议接收方启用VPN等安全措施,以防信息在传输中被拦截。
### 9. **水印或标识信息**:
- 如果发送的是文件或图片,可以在文件或图片中加入个人水印或标识,防止敏感信息被二次传播或篡改,并可以追踪信息的泄露源。
通过这些方法可以大大降低敏感信息在社交软件中被滥用的风险。